
河南省人民政府辦公廳
關于印發河南省臨港產業發展規劃
(2025—2035年)的通知
豫政辦〔2025〕26號
各省轄市人民政府,濟源示范區、航空港區管委會,省人民政府各部門:
《河南省臨港產業發展規劃(2025—2035年)》已經省政府同意,現印發給你們,請認真貫徹落實。
河南省人民政府辦公廳
2025年5月13日
河南省臨港產業發展規劃
(2025—2035年)
為深入貫徹黨中央、國務院關于發展臨港經濟的決策部署,落實省委、省政府融入服務全國統一大市場建設等工作要求,統籌推進內河航運和臨港產業發展,結合我省實際,制定本規劃。
第一章總體要求
以習近平新時代中國特色社會主義思想為指導,全面貫徹黨的二十大和二十屆二中、三中全會精神,認真落實習近平總書記關于河南工作的重要論述,完整、準確、全面貫徹新發展理念,緊抓構建新發展格局戰略機遇,落實黃河流域生態保護和高質量發展、推動中部地區崛起等重大戰略,錨定奮力譜寫中國式現代化河南篇章,聚焦“四高四爭先”,以臨港經濟高質量發展為目標,以加快內河航運一體化發展為牽引,依托交通鏈打造物流鏈、供應鏈、產業鏈,以產業布局優化、轉型升級為抓手,著力推動臨港物流業、制造業、服務業集群化、智能化、綠色化發展,著力推進臨港產業技術、載體、政策、機制創新,建立降本增效、港產協同、流域聯動、開放創新的臨港產業體系,建設具有全國競爭力的內陸型臨港經濟區,加快建設全國統一大市場循環樞紐,打造國內國際市場雙循環支點,為現代化河南建設提供堅實支撐。
到2030年,初步建成降本增效、港產協同、流域聯動、開放創新的現代化臨港產業體系,臨港經濟高質量發展全面起勢。
臨港產業規模邁上新臺階。臨港產業差異化、特色化、集聚化發展,產業規模超萬億元,形成9個以上千億級臨港產業集群,臨港經濟區承載能力持續提升,臨港產業成為全省臨港經濟、樞紐經濟高質量發展的重要支撐。
產業鏈式發展成效突出。臨港產業鏈延鏈補鏈強鏈成效顯著,規模能級提升,競爭力增強,現代化水平明顯提高。10條臨港重點產業鏈達到萬億、千億能級,臨港產業鏈、產業集群整體邁向高端。
對外開放合作取得新突破。深化與淮河生態經濟帶、長江經濟帶、長三角等區域產業合作,區域戰略合作成效顯現,省際經濟合作區實現突破。港口開放口岸功能拓展提升,加強陸港與港口聯動,與“一帶一路”沿線國家經貿合作水平明顯提高,開放型臨港經濟新體制初步形成。
港產城融合發展成效顯現。臨港產業與港口、水網、城市等協同謀劃、配套銜接,基礎設施更加完善,城市建設品質明顯提升,生態環境質量顯著提高,產業新城格局基本形成,港口、航運、產業、城市協同發展的良好局面初步實現。
到2035年,臨港產業規模、質量、效益進一步提升,產業集群化、智能化、綠色化成效顯著,技術、機制、政策創新取得新突破。臨港物流業總體發展水平全面提升,臨港制造業市場競爭力全國先進,臨港服務業擴容提質取得突破性進展,全面建成降本增效、港產協同、流域聯動、開放創新的臨港產業體系。
第二章構建全省臨港產業發展格局
以“2+8”分層次港口(周口港、信陽港2個主要港口,鄭州、洛陽、南陽、商丘、平頂山、許昌、漯河、駐馬店8個地區性重要港口)為節點,以“一縱三橫九支”航道(“一縱”為唐白河航道,“三橫”為淮河、沙潁河、沱澮河航道,“九支”為洪汝河、渦河、史灌河、潢河、賈魯河、北汝河、新蔡河、汾泉河、惠濟河航道)為骨架,結合全省產業布局,總體構建“三核引領、五帶協同、多點支撐”的臨港產業發展格局。
圖1河南省臨港產業發展格局示意圖
第一節打造臨港產業發展核心
打造周口臨港產業發展核心。提升周口港綜合能力,鞏固全國內河主要港口地位。立足鋼鐵、糧油精深加工、紡織服裝等產業基礎,以周口臨港開發區等載體為依托,協同沈丘、項城、商水等地,加快培育現代物流、鋼鐵、先進裝備、輕工紡織、食品、新材料、港航服務、流通貿易等臨港產業集群。加強周口港與鄭州港互聯互通,構建立體化集疏運體系,形成多式聯運通道網絡。強化與漯河、平頂山、許昌等地聯動,加強與漯河食品、平頂山尼龍、許昌裝備制造等產業合作,提升跨區域產業鏈協同發展水平。加強與長三角地區銜接,重點引入裝備制造、新材料企業,打造全省臨港產業發展先行區。
打造信陽臨港產業發展核心。高標準打造信陽港,爭創全國內河主要港口。鞏固提升淮濱中心港區能級,率先突破淮濱臨港經濟區建設,依托淮濱中心港區打造公鐵水聯運物流基地,強化與固始、潢川、息縣、羅山等地產業協作。立足裝備制造、綠色家居、綠色食品、紡織服裝、新材料等產業基礎,帶動船舶制造、食品、新能源、紡織服裝、戶外家居、新材料、鋼鐵等臨港產業規模化、集約化發展。服務豫東南高新區建設,聯動豫東南高新區食品、高端裝備制造等產業。加強與駐馬店、南陽、商丘等豫東、豫南地區合作,強化食品、建材等產業鏈協同發展。深化與粵港澳大灣區、長三角地區對接協作,積極承接產業轉移,構建產業對外開放新高地。
打造鄭州臨港產業發展核心。高起點規劃建設鄭州港,發揮鄭州國際性綜合交通樞紐作用,打造“四路協同”交匯點、國內國際雙循環戰略鏈接點。以新能源汽車、先進裝備、新材料、現代食品、鋁及鋁精深加工等主導產業為支撐,以航空港區、鄭州新鄭綜合保稅區等為載體,促進現代物流、高端制造、紡織服裝、現代金融、商務商貿、文旅會展等臨港產業集聚融合。以臨港經濟為支撐,加強鄭州港與鄭州國際陸港聯動,充分發揮陸路發達、陸水聯運比較優勢,加快推動航空港區四港聯動發展,帶動開封、洛陽等鄭州都市圈城市發展,推動基礎設施銜接配套、要素資源共享、產業分工合作,引進培育適港行業龍頭企業、關鍵環節,形成一批產業鏈條長、產品附加值高、貨物吞吐量大的規模化臨港產業集群,打造全省臨港產業高質量發展的新興動力源。
第二節培育臨港產業發展經濟帶
培育沙潁河臨港產業發展經濟帶。依托沙潁河、新蔡河、汾泉河等主要航道,串聯許昌、平頂山、漯河、周口等地,強化與淮河生態經濟帶、長三角地區、長江經濟帶合作,發展壯大鋼鐵、化工新材料、食品、先進裝備、紡織服裝、煤炭、建材等臨港產業集群,協同推進淮河生態經濟帶、中原—長三角經濟走廊建設。
培育淮河臨港產業發展經濟帶。依托淮河、洪汝河、史灌河等主要航道,串聯信陽、駐馬店等地,深入對接淮河生態經濟帶、長三角地區、長江經濟帶,培育壯大食品、鋼鐵、船舶制造、輕工紡織、綠色建材、戶外家居等臨港產業集群,積極承接先進裝備、化工新材料、新能源等,服務淮河生態經濟帶、中原—長三角經濟走廊建設。
培育賈魯河臨港產業發展經濟帶。沿賈魯河、雙洎河、渦河等主要航道,串聯鄭州、開封、周口等地,集聚發展先進裝備、輕工紡織、新能源汽車整車及零部件、新材料、食品等臨港產業,服務鄭州國際性綜合交通樞紐、國家中心城市及鄭州都市圈發展。
培育唐白河臨港產業發展經濟帶。沿唐河、白河、湍河、唐河沙河聯通工程等主要航道,串聯新野、唐河、社旗、鄧州、方城等地,聯通長江經濟帶、長江中游城市群、成渝城市群等,發展肉食品加工、糧油加工、汽車汽配、先進裝備、新材料等臨港產業,做大做強建材、紡織服裝、金屬材料、新能源等臨港產業集群,服務南陽省域副中心城市、漢江生態經濟帶建設。
培育沱澮河臨港產業發展經濟帶。沿沱澮河、惠濟河等主要航道,串聯商丘市主城區、虞城、夏邑、永城等地,深化與長三角地區產業對接合作,積極培育食品、先進裝備、紡織服裝制鞋、鋼鐵、煤炭、化工、新材料等臨港產業集群,服務商丘全國性綜合交通樞紐、淮河生態經濟帶建設。
第三節構筑臨港產業腹地支撐點
發揮開封、洛陽、安陽、鶴壁、新鄉、焦作、濮陽、三門峽、濟源等地工業基礎優勢,培育壯大特色產業,為臨港產業高質量發展提供腹地支撐。結合國家物流樞紐及區域物流樞紐建設,規劃布局無水港。依托寧洛、新亞歐大陸橋、太鄭合、京港澳、濟鄭渝等骨干物流通道,與周口、信陽、商丘、漯河等地港口積極開展鐵水聯運、公水聯運,實現港口功能內遷。
第三章構建臨港產業發展體系
立足產業特征和資源稟賦,著眼發展階段和未來趨勢,加快構建“1+6+N”臨港產業發展體系,著力發展1個先導產業即臨港物流業,6大類臨港制造業即先進裝備、鋼鐵、新材料、食品、輕工紡織、新能源汽車,以及N個臨港服務業。聚焦關鍵領域,堅持沿鏈謀劃,重點培育電力裝備、船舶制造、工程機械、先進鋼鐵材料、化工新材料、綠色建筑材料、農副產品精深加工、紡織服裝、家居、新能源汽車10條重點臨港產業鏈,為臨港產業高質量發展提供堅實支撐。
第一節大力發展臨港物流業
重點發展大宗商品物流、集裝箱物流、冷鏈物流、能源儲備等,探索發展口岸物流、國際供應鏈物流,提升臨港物流業對產業鏈、供應鏈支撐保障能力。
大宗商品物流方面。加快完善鋼鐵、煤炭、鐵礦石、農產品、化工產品、建材等大宗物資運輸服務保障體系,布局建設大宗商品儲運設施,大力推動“公轉鐵”“公轉水”和“散改集”,提升集裝箱鐵水聯運和水水中轉比例,降低貨物裝卸及運輸成本。推進大宗商品物流數字化轉型,加快建設銜接生產流通、串聯物流貿易的大宗商品物流服務平臺。
集裝箱物流方面。加強與寧波港、太倉港、連云港港、上海港等長三角地區港口合作,不斷完善港口集裝箱航線網絡。提高集裝箱碼頭配套設施、機械專業水平,推廣應用集裝箱標準化船型。吸引沿江沿海港口企業、班輪公司、物流企業等參與內河集裝箱運輸經營,建立港航貨企業聯盟,促進內河集裝箱經營一體化發展。
冷鏈物流方面。建設港口冷鏈集裝箱堆場、臨港冷鏈物流專業園區,完善生鮮農產品初加工、保鮮預冷、冷藏配送等設施,提升港口冷鏈集裝箱堆存處置能力。推廣應用冷藏集裝箱、蓄冷箱、保溫箱等單元化冷鏈載器具,規范推動在道路運輸等其他運輸方式中使用水運冷藏集裝箱。推進國家和省骨干冷鏈物流基地建設。
能源儲備方面。發展能源儲備、運輸分撥和交易一體化業務,加快建設液化天然氣、煤炭等產品專業碼頭,完善港口配套油氣管廊、儲能電站,推進周口、信陽、漯河、焦作等煤炭儲備(運)基地、物流園建設。
打造航運物流“豫軍”企業。支持本土企業做大做強,培育全國領軍型、特色標桿型、新興成長型航運物流“豫軍”企業,支持中豫港務集團、河南交投集團、河南鐵建投集團等優化服務,打造具備較強競爭力的航運物流“豫軍”企業。推進多式聯運“一單制”“一箱制”發展,推動港口和航運、第三方物流企業向多式聯運經營人轉型。吸引物流企業、貨代企業在港口設立區域總部、分撥中心。
第二節做優做強臨港制造業
聚焦先進裝備、鋼鐵、新材料、食品、輕工紡織、新能源汽車6大類臨港制造業,提升產業基礎能力,推動創新突破和融合應用,著力打造一批千億級產業集群、構建10條重點臨港產業鏈,提升臨港制造業規模能級。
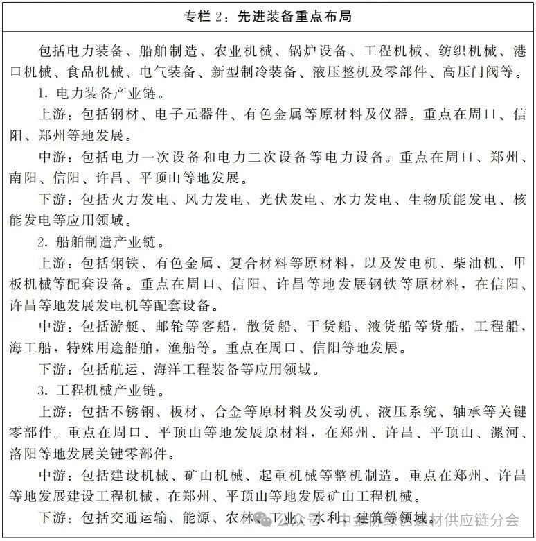
先進裝備方面。重點發展電力裝備、農業機械、工程機械、醫療器械、船舶制造等產業,提高自主設計、制造和系統集成能力,打造先進裝備產業集群。
——電力裝備產業鏈。擴大特高壓輸電成套裝備、換流閥等產業優勢,做強智能電網、大型風電機組等環節,加快向以消納新能源為主的智能微電網、風光儲一體化裝備環節延鏈。推動省內企業與中國中車集團、寧德時代、比亞迪等下游企業在儲能電池、新能源裝備等方面加強合作。
——船舶制造產業鏈。提升鋼材、有色金屬、復合材料等原材料供應能力,延伸發展船用動力、甲板機械、通訊導航等配套設備。推動周口、信陽造船產業園區建設,優化改進船體構建、復雜焊接等方面生產工藝流程,提升造船工藝水平,實現精益造船、標準造船、數字造船、綠色造船。加強高技術特種船研制,做強內河船舶、游艇船舶制造。發展船舶租賃、船舶維修和船舶拆解服務市場,加大船舶制造業市場拓展力度。
——工程機械產業鏈。加快研發精細型高附加值鋼鐵產品及液壓元器件等配套產品。鞏固提升大型盾構機、高端超大采高液壓支架、礦山破碎及選礦等成套工程裝備優勢,做強隧道掘進機、煤炭綜采綜掘機、大噸位架橋機等環節,加快向智能大型起重機、綠色無人礦山設備等環節延鏈。加強工程機械品牌推廣,提升企業成套綜合服務能力。
鋼鐵方面。提升鋼鐵基礎材料中高端供給能力,重點發展中高端建筑用鋼、高性能優特工程用鋼、高可靠性裝備及零部件用鋼等,推進鋼鐵材料精品化、優特化、品質化發展,培育特色鋼鐵產業集群。
——先進鋼鐵材料產業鏈。鞏固焦炭等原料優勢,構建短流程鋼循環再生產體系。鞏固熱軋板卷、棒線材、中厚板等產品優勢,推動產業鏈向中高端建筑用鋼、高性能優特工程用鋼、高可靠性裝備及零部件用鋼、高品質工業品用鋼延鏈,搶占先進制造業用鋼前沿賽道。鼓勵研發非高爐煉鐵、電爐煉鋼等高效、綠色生產工藝及裝備,加快實現一批關鍵技術產業化。
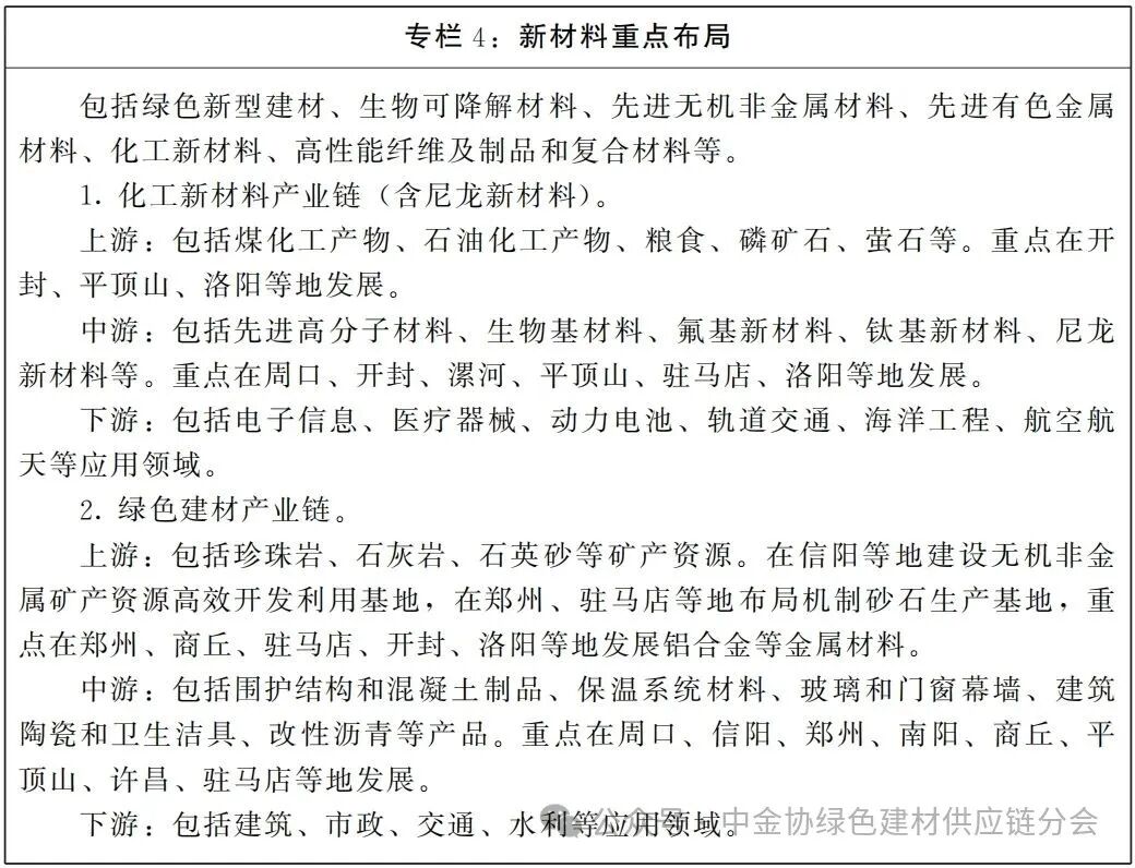
新材料方面。重點在先進高分子材料、電子化學品、鈦基新材料等方向尋求突破,加快培育形成化工產業集群;在玻璃和門窗幕墻、建筑陶瓷和衛生潔具、裝飾裝修材料等主攻方向重點培育綠色建材產業集群。
——化工新材料產業鏈(含尼龍新材料)。鞏固提升鹽化工、氟化工、生物化工優勢,推動煤化工轉型升級,做強尼龍紡織、聚氨酯、可降解塑料、工程塑料、氟基新材料等重點環節,加快向化工新材料終端及制成品延鏈。開展高分子材料等科技攻關。推動化工新材料在裝備制造、汽車等領域應用。
——綠色建材產業鏈。做強圍護結構和混凝土、保溫系統材料、玻璃和門窗幕墻、建筑陶瓷和衛生潔具等主導產品,引導傳統產業綠色化、標準化、高端化發展。強化煤矸石、建筑垃圾等固廢資源循環利用。補齊裝飾裝修一體化、保溫材料、光伏產業等短板。提升綠色建造水平,推廣“綠色采購+綠色建材、綠色建造、綠色建筑”一體化發展模式。
食品方面。突出生態化、特色化,大力發展糧油加工、肉類加工、果蔬加工等食品加工產業,創新產品品類、優化產品結構,提升產品附加值,打造具有世界影響力的現代食品產業集群。
——農副產品精深加工產業鏈。推進豫中豫東優質強筋小麥、豫南沿淮優質弱筋小麥、豫中優質中強筋小麥生產基地,以及豫南等水稻種植區建設,培育蔬菜產業帶和設施蔬菜區,建設優質水果基地,布局生豬、牛羊及畜禽等養殖基地。創新開發多種系列化的方便食品、功能食品、調味品等,做優速凍米面制品;突破凍干等果蔬加工技術瓶頸,做大果蔬休閑食品;發展以豫南黑豬、郟縣紅牛、黃淮肉羊等地方品種為主導的特色加工業,做強速凍肉制品。加快河南品牌培育步伐。
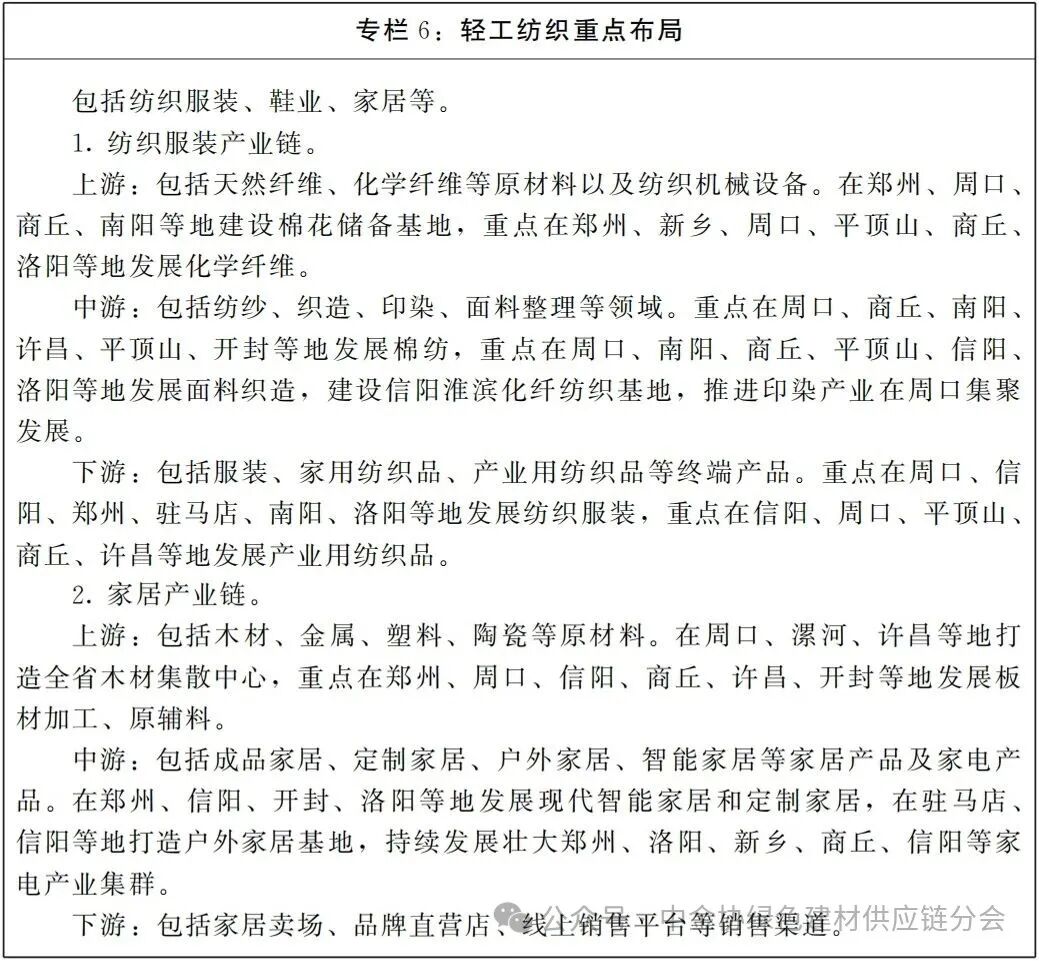
輕工紡織方面。大力發展化纖、棉紡、印染、紡織服裝、鞋業、家居等產業,增強產品數字化、個性化、時尚化、高端化特征,突破差異化生產技術和新型加工技術,打造綜合實力全國領先的現代輕工紡織產業集群。
——紡織服裝產業鏈。穩定原棉價格及供應,加大粘膠長絲、氨綸、尼龍6、萊賽爾纖維生產力度。提高棉紗、針織用紗、家紡用紗等產品產量與質量,擴大面料織造規模,著力培育印染產業。重點發展服裝、家紡等終端產品,積極發展醫用衛材、土工布、汽車內飾等產業用紡織品,打造紡織服裝專業市場。
——家居產業鏈。加強板材加工、環保涂料、五金配件等原輔料供給,強化與材料、化工等上游行業鏈接,發展新型生態環保板材。發展壯大白色家電、板式家具、實木家具、鋼制家具、戶外家居、定制家居。推動傳統家居產業向整體家居、智能家居等方向延伸。強化現代家居河南品牌建設。
新能源汽車方面。大力發展新能源整車,擴大新能源乘用車規模,提升新能源客車優勢,發展新能源載貨車和專用車。做強動力電池、燃料電池、電機電控等新能源汽車零部件。
——新能源汽車產業鏈。著力推進先進適用正負極材料、高安全隔膜材料研發生產,深化與鋼鐵、鋁業企業合作。鞏固汽車傳統零部件、傳統電子電器競爭優勢,擴大動力電池產業規模,發展燃料電池、高性能電機等關鍵零部件。提升新能源乘用車產量,擴大高端新能源客車、新能源載貨車規模,推動新能源冷鏈物流車、市政用車等專用車發展。延伸發展汽車金融、汽車物流、文創會展等配套服務。
第三節積極培育臨港服務業
培育發展港航服務、現代商貿、港口文旅等服務業,創新發展現代服務業新業態、新模式,培育臨港服務河南品牌。
港航服務方面。大力發展貨運代理、船舶代理、維修檢驗、能源供應及船員勞務等港航輔助服務業。積極引育船代企業、貨代企業,逐步發展船舶維修、檢驗等技術服務業,完善港口加油站、加氣站、充換電站等設施。規范船員勞務市場,強化船員培訓服務。探索發展現代金融、航運交易、信息服務、專業咨詢等高端港航服務業,支持港口城市研究設立臨港產業發展基金,延伸港航服務領域,增加航運服務功能。搭建全省航運交易平臺,構建港航一體化信息系統,組建一批航運領域專業咨詢機構。
現代商貿方面。依托港口建設一批礦石、鋼材、煤炭、糧食等大宗商品集散基地,打造大宗商品專業交易市場,搭建集交易、信息、倉儲、物流等服務于一體的大宗商品交易平臺。與鄭州商品交易所合作設立大宗商品交割倉,建設大宗商品期現貨市場,健全期貨產品體系,完善商品交易規則,打造大宗商品“河南價格”。進一步發展農副產品加工、汽車等大型專業貿易市場,規劃建設跨境電商綜合產業園區,推動臨港制造業和電子商務融合發展。
港口文旅方面。以水運發展歷史為主線,打造集思想性、觀賞性、藝術性、教育性于一體的港口文化展示區,發展“鋼鐵+旅游”“新材料+旅游”“造船+旅游”“紡織+旅游”“糧油+旅游”等特色工業游。高質量建設黃河、大運河國家文化公園及淮河文化旅游帶、萬里茶道文化旅游帶,積極推進交旅融合,打造一批精品旅游客運航線。加快推進生態休閑旅游航道建設,串聯城鄉景觀、自然風光、紅色經典、生態農業等人文景點,發展水上觀光、康養度假、歷史研學、水城體驗、休閑農業等旅游產品。
探索現代服務業新業態、新模式。強化現代服務業與先進制造業雙向融合,發展總集成總承包、產品全生命周期管理、供應鏈管理、服務衍生制造等新業態,整合科技研發、工業設計、檢驗檢測、知識產權、創業孵化等服務資源,構建“兩業”(先進制造業和現代服務業)融合創新發展體系。推進現代會展服務業與內河航運相結合,積極舉辦行業會議、論壇、展覽等各類大型航運主題活動,創新線上線下融合發展模式,打造內河航運及關聯產業國際會展品牌。以科技、金融、信息等現代服務業為支撐,結合大數據、5G、區塊鏈物聯網等新一代信息技術應用,發展智慧物流、智慧工廠、智慧文旅等新業態,探索數字經濟、共享經濟、總部經濟、低空經濟等新模式,壯大服務業發展新動能。
第四章打造優質臨港產業發展載體
第一節規劃建設臨港經濟區
打造臨港經濟區。立足港口航運條件和產業發展基礎,依托港口劃定規模合理適度區域展開產業布局,高標準規劃建設臨港經濟區,支持周口、信陽等打造具有示范引領作用的臨港經濟區。推動港口樞紐與臨港物流功能區、臨港制造業園區、臨港商貿服務區等多區域融合發展,打造臨港經濟發展載體。
構建“一體兩翼三圈”布局。“一體”,即以港口為中心,統籌城市發展空間布局,優化資源要素配置,加快形成業態豐富、產業適配、要素集聚的港產城一體化發展格局。“兩翼”,即依托航道區位優勢,在航道“兩翼”布局臨港產業,加速產業集聚,建設流域產業帶。“三圈”,即按照“港口作業、臨港物流區——保稅加工、產業園區——生產服務、衍生產業區”內外次序,圈層式發展臨港產業。
圖2臨港產業“一體兩翼三圈”布局示意圖
第二節推進現代化港口建設
根據“2+8”分層次港口布局,加快打造布局合理、保障有力、量能匹配的港口體系。推動港口功能定位差異化、特色化,完善港口基礎設施,提升港口規模化、專業化、現代化水平,加強疏港鐵路和公路建設,有效提升港口集疏運能力。積極推進綠色港口建設,推廣使用清潔能源,推進內河港口岸電和“近零碳碼頭”建設。有序建設智慧港口,開展港口作業機械數智化、自動化改造,建設碼頭智能調度、智能裝卸等系統,提升管理、生產、物流、服務智慧化水平。加快開放口岸建設,積極推進港口申報海關特殊監管區(場所),打造對外開放平臺。
第三節推動特色專業園區建設
加快臨港物流園區建設。加強公共倉儲、運輸、中轉、配送、信息平臺等物流基礎設施建設,完善裝卸搬運、調度指揮等配套設備。健全集疏運體系,強化物流園區與港口、鐵路貨站、高速公路、普通干線公路等硬聯通,大力推進公鐵水聯運轉運設施建設。完善綠色物流設施設備,建設節能環保型倉儲設施,鼓勵新建物流設施應用綠色建材、屋頂光伏、節能技術與裝備,打造一批綠色臨港物流園區。發展智慧物流樞紐、智慧物流園區、智慧倉儲物流基地、數字倉庫等新型物流基礎設施。
打造特色臨港制造業園區。建設先進裝備、鋼鐵、新材料等一批專業化、特色化臨港制造業園區。加強園區道路、給排水、能源供應等市政基礎設施建設,布局建設新型基礎設施。優化企業、產業和基礎設施空間布局,推進標準廠房建設。提高能源利用管理水平,鼓勵開發利用清潔能源,加快高效節能技術推廣應用,推動產業循環式組合、企業循環式生產。嚴把項目、企業生態環境準入關,加強污染物集中治理設施建設,專業化、集中化治理工業污染。加快新型智慧園區建設,推動工業互聯網創新發展,打造一批綜合型、特色型、專業型工業互聯網平臺,持續完善智慧賦能生態體系。
推進臨港服務業園區建設。引導臨港服務業重大項目、高端資源、公共平臺向臨港服務業園區集聚,加快航運綜合服務中心建設,搭建臨港貿易綜合服務平臺,推動大宗貨物交易市場發展,建立出口商品交易展示基地和跨境電子商務綜合服務平臺。支持樓宇專業化、特色化發展,打造一批以貨運代理、航運會展等為特色的港航服務樓宇,建設一批總部經濟大樓。加快推進服務業數字化轉型,全面激活園區數據要素價值,加強新型數字服務基礎平臺、新型基礎設施建設。
第四節加強城市功能區建設
加快臨港經濟區城市功能配套,推進住房、教育、醫療、體育、文化、養老、商業、休閑等公共基礎設施建設,打造港口歷史文化展示區、港口博物館、造船博物館等,引進住宿餐飲、商貿、教育培訓、健康休閑等生活性服務業態,建設港產城半小時高品質便民生活圈。布局公共綠地系統、沿河森林公園、濕地公園、濱水生態走廊,推進臨港經濟區內交通干線沿線景觀林帶建設,形成貫穿區域的綠色廊道,打造宜居宜業的生態城區和魅力城市。
第五章推進臨港產業優化升級
第一節促進產業綠色化、智能化發展
推進產業節能降碳。加快節能低碳技術研發和轉化應用,加大新技術、新工藝、新設備、新材料推廣力度。以鋼鐵、電力、化工等高碳行業為重點,加強能源梯級利用和余熱余壓利用。擴大風能、太陽能、生物質能等清潔能源適用范圍,提高綠色清潔能源使用比例。全面推進生產節水。加強尾礦、粉煤灰、冶金渣等工業固廢和廢氣無害化處理設施及收運體系建設,提高生產廢物收集治理和再利用水平。強化減污降碳協同控制。
引導產業智能化發展。推動企業數字化轉型,支持企業運用新一代信息技術開展平臺化設計、網絡化協同、數字化管理等業務創新,鼓勵企業打造智能車間、工廠。提升行業數字化水平,推動重點臨港產業鏈數字化升級,建設產業鏈數字化平臺,與物流相關方開放數據融合,利用現代化大模型工具,構筑一體化、智慧化、網絡化體系,打破信息孤島,提升產業鏈協作效率和供應鏈一體化水平。
推動產業高端化發展。促進關鍵技術高端化,以生產共性技術、系統集成方案等為重點,圍繞新材料、先進裝備、新能源汽車等前沿領域,支持企業聯合高校、科研機構、行業協會、數字服務商等開展技術攻關。提升產品價值鏈高端化水平,深入推進企業研發活動全覆蓋,加快智能產品研發應用,提升產品競爭力和技術附加值。推進制造業產業鏈高端化融合,以終端市場需求為導向,推動制造業向產業鏈上下游拓展,推動產業鏈向“微笑曲線”兩端延伸。
第二節強化產業對外開放合作
深化省際區域協作。對接融入國家區域發展戰略,推動臨港產業高水平對外開放。積極與長三角地區建立產業轉移結對關系,大力承接臨港產業轉移,采用“總部+基地”“研發+轉化”“終端產品+協作配套”協作模式,共建承接產業轉移示范園區。加大內河航運省際邊界區域合作力度,探索投資和利益共享機制,建立豫皖、豫鄂等省際經濟合作區。強化與陜西、山西、內蒙古等省份溝通協調,建立跨省(區)合作組織,暢通供應鏈,實現產業協作共贏。
開展多層次交流合作。積極承辦航運、港口、臨港產業等領域國際性、全國性展會。謀劃舉辦內河航運臨港經濟高端會展論壇,打造引領臨港經濟發展、展示臨港產業成果的全國性盛會。組織企業參加國際性和全國性展會,借助高端開放平臺深化產業合作。主動對接融入“一帶一路”建設,支持省內企業開展國際企業產能合作。深化與國際組織及行業協會、全球頂尖企業、境外科研機構等交流合作,加強國際供應鏈協作,搭建高水平國際合作交流平臺。
實施精準招商引資。全面推進臨港產業重點產業鏈招商,探索“龍頭企業+市級部門+區縣”招商模式,共同招引重點產業鏈上下游配套企業。瞄準知名跨國公司、500強企業、行業龍頭企業,列出招商目標企業清單,實施精準式靶向招商。在臨港經濟區建設“飛地”園區,圍繞關鍵環節,吸引高技術含量、高附加值的項目落地。強化基金招商,充分發揮各類產業投資引導基金、創業投資引導基金功能。積極采取旅游招商、中介招商、鄉情招商、媒體招商、線上招商等多種方式進行招商引資,進一步增強臨港產業吸引力。
第三節堅持創新驅動發展
打造一流創新平臺。統籌布局臨港產業科技研發平臺,鼓勵高標準建設重點實驗室,打造全省臨港產業科技創新平臺“先鋒隊”。聚焦臨港產業重大、關鍵、共性、前沿技術和“卡脖子”難題,布局建設國家、省技術創新中心。研究建設產業技術研究院,推動創新鏈與產業鏈精準對接、深度耦合。建設臨港產業科技成果轉化平臺和臨港產業科技成果孵化轉化基地,面向市場需求共同開展技術定制、測試檢驗、中試熟化、產業化開發等工作。
培育自主創新企業。建立“微成長、小升規、高變強”的創新型企業梯次培育機制,深入實施臨港創新企業樹標引領行動、高新技術企業倍增計劃、科技型中小企業“春筍”計劃,著力培育“瞪羚”企業和“獨角獸”企業。推動臨港產業工業規模以上企業研發活動全覆蓋,培育有研發機構、有研發人員、有研發經費、有產學研合作的“四有”臨港產業企業。加大對創新型臨港企業金融服務力度,開展銀企對接系列活動,優先將“瞪羚”企業和科技“雛鷹”企業列為重點上市后備企業。
第六章完善產業發展基礎支撐體系
第一節加快實施中部便捷水運出海通道工程
大力推進沙潁河、淮河、唐白河、沱澮河等“一縱三橫”骨干航道建設,加強與鄰省航道標準銜接,實現與長三角高等級航道網聯通暢通,加快構建從中西部經河南、安徽、湖北等地到長三角港口群的大運量、低成本、節能環保的中部便捷水運出海通道。重點推進賈魯河復航工程、唐河沙河聯通工程等建設,聯動“一縱三橫”骨干航道,支撐臨港產業“五帶協同”發展格局。統籌推進洪汝河、史灌河、渦河、潢河、新蔡河、汾泉河、惠濟河等支線航道建設,實現干支聯動協同發展。有序推進黃河、大運河河南段適宜河段旅游通航和分段通航。
第二節加強無水港和港口協同聯動
在開封、洛陽、安陽、鶴壁、新鄉、焦作、濮陽、三門峽、濟源規劃布局無水港,建設集約物流、集中倉儲、配送加工、多式聯運、商務辦公、交易展示等功能區,完善無水港簽發提單、聯運、配送、稅費收取等物流與結算服務功能,推動水運網絡和陸運體系聯通。推動港口企業在豫西豫北無水港設立集裝箱提箱、還箱網點,打造一站式多式聯運全鏈條服務,提高港口聯運組織和物流服務一體化水平。以各無水港所在地主導產業為支撐,大力發展“公轉水”“鐵轉水”,充分發揮陸水聯運優勢,聯合開發貨源市場,有效降低物流成本,加速臨港產業集聚。
第三節構建“通道+樞紐+網絡”物流運行體系
以“2+8”分層次港口為節點,以沙潁河、淮河、賈魯河、唐白河及沱澮河等主要航道及“米+井+人”字形綜合運輸通道為紐帶,構建多條聯通省內外的陸水聯運大通道。加強港口、無水港集疏運體系建設,強化與通道銜接,推動通道和樞紐系統成網,構建設施緊密互聯、信息互通共享、業務高效協同的現代陸水聯運網絡,提高規模化、組織化、體系化運作水平。
第七章保障措施
第一節創新推進機制
建立省、市兩級工作推動機制,省直有關部門要在政策扶持、項目安排、改革試點等方面給予各地指導支持,各地要統籌協調臨港產業發展工作,確保各項工作落地見效。市、縣兩級要建立常態化工作協調機制,在資源配置、政策安排、產業服務、外商投資等方面加強合作。建立臨港經濟省際協同發展機制,促進臨港產業合作,協調跨地區重大項目建設。建立健全臨港產業發展評估與監督機制,確保臨港產業各項工作落到實處。理順行業管理體制,加強臨港產業發展各層級智庫建設,強化臨港產業高質量發展的前瞻性、戰略性研究。支持省政府明確的流域項目投、建、運主體進行臨港產業開發。
第二節完善政策體系
聚焦臨港產業加大項目引進力度,加快推進產業鏈招商,重點扶持臨港制造業和臨港物流業領域成長性和專精特新企業。聚焦臨港經濟區,加強臨港產業相關政策扶持。建立全省內河航運發展資金保障長效機制,研究集裝箱運輸補貼政策,積極爭取國家和省制造業領域相關專項資金和各類基金,推動臨港制造業技術創新和產業升級。落實國家和我省加快內河航運高質量發展的政策措施。研究出臺我省臨港產業高質量發展意見,促進各項政策措施落地實施。
第三節強化要素保障
加強土地要素支撐,遵循國土空間規劃布局重點項目,優先保障臨港產業研發創新等重點項目用地,清理盤活管控閑置土地,搭建臨港產業用地供需平臺,創新彈性用地供地機制。加強港口岸線規劃建設,保障造船產業園等岸線需求。激活金融要素,充分發揮政府資金引導帶動作用,撬動國有資本、金融資本等各類社會資本設立臨港產業發展投資基金,鼓勵金融機構降低臨港產業企業融資成本、簡化審批流程,加大臨港產業信貸支持力度。強化人才隊伍建設,積極引進臨港物流業、臨港制造業高層次科技人才及航運經紀、港航金融、航運保險、信息服務等高端港航服務業人才,健全臨港產業領域專業教育體系,培養高級管理人才與專業技術人才,打造復合型骨干隊伍。支持臨河臨港區域土地綜合開發。
第四節優化發展環境
堅持問題導向,切實推進政務服務改革,持續推動營商環境優化。規范市場主體準入準營和退出機制,建立簡約高效、公正透明的行業準營規則,降低市場主體退出成本。探索建立集法律、會計、咨詢、融資、通關、知識產權、供應鏈管理、人才資源等各類專業服務于一體的一站式服務體系,高效整合創新要素和公共服務資源。積極對接中央和地方媒體,宣傳和培育具有河南特色的內河航運文化,加強對港口經濟發展的宣傳報道,營造各類要素公平積極參與發展的良好氛圍。
網上經營許可證號:京ICP備18006193號-1
copyright?2005-2022 www.hbhjyygs.com all right reserved 技術支持:杭州高達軟件系統股份有限公司
服務熱線:010-59231580